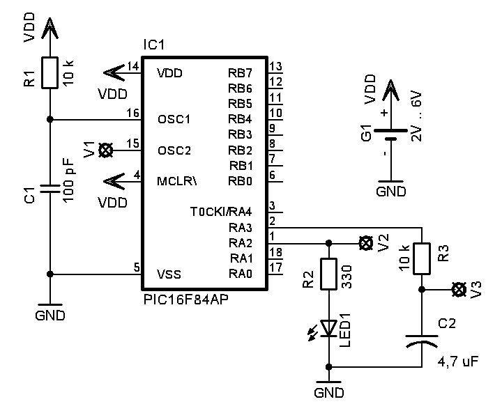
Blinker
Ein einfacher Blinker mit dem PIC16F84,
der eine LED per Pulsweitenmodulation ansteuert, um die Helligkeit in Form einer
Sinuswelle zu variieren. Statt des ca. 4 Euro teuren 16F84 oder 16F84A kann auch
ein preiswerterer PIC der 12-Reihe (ca. 1 Euro) verwendet werden. Die Blink-Frequenz
beträgt ca. 0.7 Hz und kann durch Änderung des Widerstands R1 um ein
Vielfaches nach oben oder unten verschoben werden (in den Grenzen 2 k < R1
< 100 k). Am Punkt V3 steht zusätzlich das Sinussignal an. Durch Änderung
der Werte in der Tabelle des Assembler-Prorgamms kann jede beliebige periodische
Wellenform erzeugt werden.

Ohne die Bauteile R2, LED1, R3 und C2 liegt die Stromaufnahme unter 1 mA.
Das Assembler-Programm
Das komplette Projekt mit Eagle Schaltplan
Oszilloskopbild vom Punkt V1:

Oszilloskopbild vom Punkt V2:

Oszilloskopbild vom Punkt V3 (Zeiteinteilung pro Kästchen: 500 ms):

8. Januar 2005, Frank Buß